Open login
Close login
close
登入 佛光大學 應用科技與設計學院
Username
Password
登入
SSO Login
忘記密碼?
請登入以管理網站,按下開啟登入視窗
home
佛光大學 應用科技與設計學院
Google Search
Language
繁體中文
简体中文
English
登入
Language
繁體中文
简体中文
English
Open login
:::
佛光大學
Sitemap
應用科技與設計學院
:::
:::
MENU
最新消息
學院簡介
學院簡介
院長
專任教師
行政人員
系所連結
文化資産與創意學系
産品與媒體設計學系
傳播學系
資訊應用學系
建築環境設計學士學位學程
課程學程
碩士班各學組課程規劃表
各系學程手冊
文化資産與創意學系
産品與媒體設計學系
傳播學系
資訊應用學系
院跨領域課程
院基礎課程相同或等同課程對照表
法規
行政規章
學生適用規章
會議記錄
院務會議
院課程委員會
其他會議
學術活動
創意與科技學院學程2.0暨班級經營研討會
創意與科技學院系列講座
下載專區
網路資源
雲慧書院
雲慧書院訊息
活動花絮
雲慧書院涵養講座
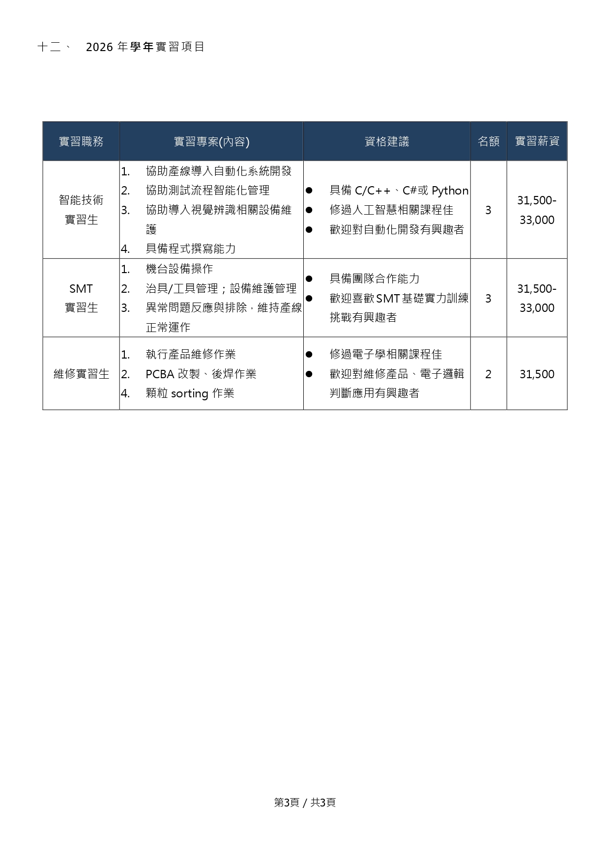
2026宜鼎國際宜蘭廠實習計畫
瀏覽人次:
113
2026宜鼎國際宜蘭廠實習計畫
QR CODE
附件下載
實習計劃專用履歷表.pdf
宜鼎公司簡介.pdf
Tweet
Print this page